본 모작은 상업적 용도가 아닌, 공부 목적의 모작입니다.
1. 픽셀 충돌
- 엔진 프로그래머분이 픽셀 충돌에 대해 구현해주심.
- 픽셀을 검사해서 캐릭터의 공중 상태를 나눴음.
공중 상태라면 중력이 적용되어야 하므로, RigidBody라는 컴포넌트 클래스를 구현.
- 캐릭터에 RigidBody 멤버 추가 후, 개체 생성.
잘 적용되어서 캐릭터가 공중에 있을 시엔 서서히 떨어짐.
- 다만, 아직 완벽하지 않음. Finite State Machin을 적용해서, 상태를 분기해줘야할듯.
오늘안으로 캐릭터의 상태 FSM도 작성하는게 목표긴함.
2. UI 카메라
- UI는 화면에 고정되어 있는 경우가 허다함.
예를 들어 hp gauge라던가..
- 근데 이 UI들을 현재의 메인 카메라로만 위치 잡기가 너무 힘듬.
메인 카메라는 이동, 회전을 하므로 그에 따라 View행렬이 달라지고
그 View 행렬에 맞게 UI도 따라서 움직여줘야 마치 고정되어 있는 듯한 느낌을 줌.
- 따라서 카메라를 하나 더 만들되, 이 카메라는 움직이는 기능이 없도록 함.
이 카메라에 Renderer를 붙히게 되면 굳이 복잡한 수식으로 update()마다
랜더러를 움직이지 않아도됨. start()에서 한 번만 위치를 잡아주면 됨.
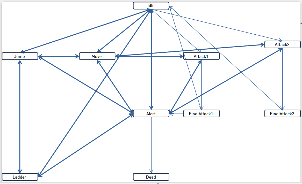
3. FSM
- 상태전이도를 그려봐야할듯.
아래 상태 전이도에 따라서 개발을 내일 할예정..

댓글